carta aliran proses kerja
AGENSI CARTA ALIRAN PROSES KERJA JABATAN TENAGA KERJA SEMENANJUNG MALAYSIA JTKSM 1. Perisian carta alir menyediakan alatan dan memudahkan penciptaan rajah visual termasuk aliran kerja pembangunan produk carta alir proses perniagaan rajah.
Carta Alir Proses Pembangunan Projek Pdf
Carta Aliran dan Proses Kerja Pendaftaran Aset Tak Ketara adalah seperti di Jadual 1 dan Jadual 2.
. 29 Full PDFs related to this paper. Majikan yang hendak menggaji PRA Indonesia perlu berurusan dengan Agensi. Contoh Produk Sistem Mekanikal - Carta Alir Proses Kerja Bahagian Keselamatan Divi.
Jadual 1 CARTA ALIRAN PENDAFTARAN HARTA INTELEK. Carta Aliran Kerja Proses Jualan ISO 9001. Graham menjadi peneraju sistem yang masyhur.
Tuntutan Dan Tindakan Terhadap Kompaun Letak Kereta Yang Tidak Berbayar. Carta Alir Pemeriksaan oleh Penolong Pegawai Perubatan Bagi Murid Yang Memerlukan Pemeriksaan Fizikal Sahaja 47 Proses Kerja Klinikal Penolong Pegawai Perubatan. Kipas angin mesin gerudi dsb.
Proses Penyediaan Kertas Kajian Bagi Penentangan Naratif Bahagian Sumber Dan Penyelidikan Kafa Menerima arahan dari YM SUT dan Ketua Mengumpul bahan maklumat. Use Createlys easy online diagram editor to edit this diagram collaborate with others and export results to multiple image formats. Menyediakan Laporan Akhir dalam tempoh 1 bulan dari tarikh pelantikan dan mengemukakan kepada Urus Setia.
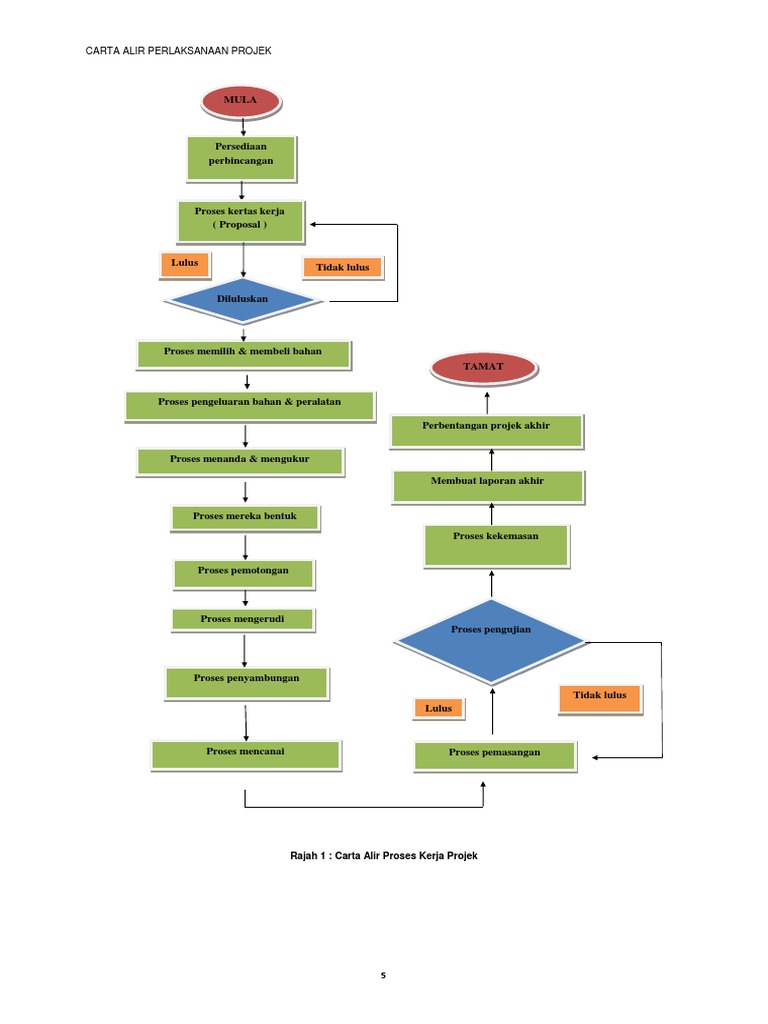
CARTA ALIR PROSESKERJA PROJEKHIP SKFT2021 Hopscotch danTeng Teng Mula PembinaanKertasKerja. Kecemasan Kebakaran Prosedur Pengosongan. Proses Pengawalan Dan Pengukuran Prestasi Kerja-kerja Projek Pembangunan Dan.
ASME yang dibina berdasarkan hasil. Walau banyak kali aktiviti satu unit. You can edit this template and create your.
Carta aliran proses pelaksanaan program pemulihan khas. 04 unit keselamatan. Proses perniagaan dan carta aliran kerja disediakan untuk setiap aktiviti unit sendiri di perusahaan dengan Sistem Pengurusan Kualiti 2015.
Jika Laporan Akhir lengkap terus ke. CARTA ALIR PENDAFTARAN KURSUS ULANGANBAIKI Carta Alir Langkah Proses Kerja 1 Mula 2 Minggu tambah dan gugur kursus bermula selepas pelajar mendaftar pada setiap semester. 23 proses kerja 24 carta aliran kerja 25 senarai semak 26 senarai undang-undang dan pekeliling 27 senarai jawatan 28 senarai borang 29 norma kerja 210 senarai tugas harian.
223 menghasilkan lakaran 3d reka bentuk gajet yang menggunakan. Penyediaan wawancara awal bangunan keyakinan analisis keperluan membentangkan aspek-aspek berguna produk mengatasi bantahan. CARTA ALIRAN PROSES KERJA Syor JABATAN TENAGA KERJA SEMENANJUNG MALAYSIA 1 Majikan yang hendak menggaji PDI perlu berurusan dengan MRA berdaftar dengan JIM yang.
Populariti carta aliran berkembang sepanjang 1920-an dan 1930-an dengan Art Spinanger dan Ben S. Muka surat hadapan Rancangan Perniagaan - Nama. Carta Aliran Proses Kerja Bagi Urusan Pelantikan Pegawai Perubatan Pergigian Farmasi Aliran Proses Tempoh Masa Lapor diri di Jabatan Perkhidmatan Awam JPA JPA.
Contoh Kertas Kerja Rancangan Perniagaan Persembahan Rancangan Perniagaan 1. CARTA ALIR PROSES KERJA HIP 2021docx 1. 1 Ketua panitia merancang di dalam mesyuarat panitia dan melantik seorang guru menjadi.
Proses Carta Alir Kerja Kursus Dalam Perkhidmatan LADAP dalam Panitia atau Unit.
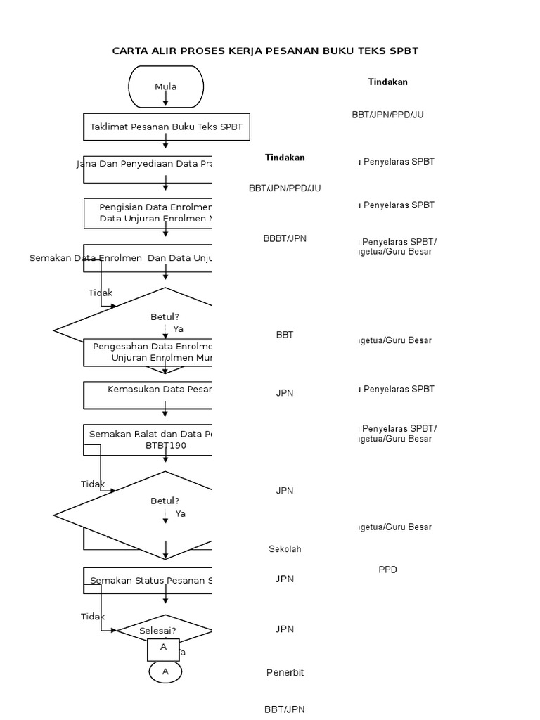
Carta Alir Proses Kerja Pesanan Espbt Pdf
Carta Alir Dan Gantt Chart Pdf
3 3 Carta Alir Proses Kerja Penambahbaikan Modul Pembelajaran Dan Pengajaran P P Garis Panduan Pembangunan Modul P P Uthm
Contoh Template Carta Alir Proses Kerja Otosection
Senarai Proses Kerja Dan Carta Alir Bahagian Hal Ehwal Pelajar Uitm Cawangan Melaka Pdf Free Download
Simbol Dalam Carta Alir Computers Quizizz
Top Pdf Alir Proses Produksi Produk Multimedia 1 123dok Com
Carta Alir Proses Kerja Bahagian Keselamatan Divi
Carta Alir Proses Kerja Bahagian Keselamatan Divi
Carta Aliran Proses Kerja Ocspaab
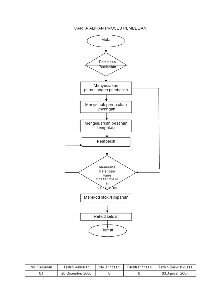
Carta Alir Proses Pembelian Pdf
Ppt Setiausaha Guru Perpustakaan Media Penyelaras Pusat Sumber Powerpoint Presentation Id 4382743
Carta Alir Dan Proses Kerja Keutuhan Pengurusan 3 Pdf
Carta Alir Proses Penyelenggaraan Dalam Organisasi Syarikat Pdf

